因一起重傷害事故,中鐵十四局三公司安全生產
因其施工總承包項目發生一起起重傷害事故,日前,中鐵十四局集團第三工程有限公司(下稱中鐵十四局三公司)被山東省住房和城鄉建設廳(下稱省住房城鄉建設廳)暫扣安全生產許可證。
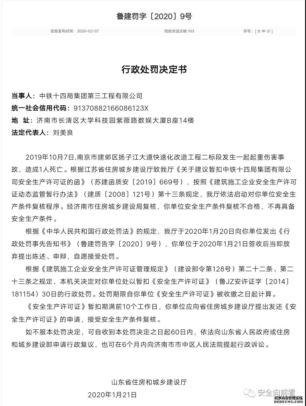
省住房城鄉建設廳處罰截圖

省住房城鄉建設廳魯建罰字〔2020〕9號行政處罰決定書顯示,2019年10月7日,南京市建鄴區揚子江大道快速化改造工程二標段發生一起起重傷害事故,造成1人死亡。根據江蘇省住房城鄉建設廳致我廳《關于建議暫扣中鐵十四局集團有限公司安全生產許可證的函》(蘇建函質安〔2019〕669號),按照《建筑施工企業安全生產許可證動態監管暫行辦法》(建質〔2008〕121號)第十三條規定,我廳依法啟動對中鐵十四局三公司安全生產條件復核程序。
省住房城鄉建設廳稱,經濟南市住房城鄉建設局復核,中鐵十四局三公司安全生產條件復核不合格,不再具備安全生產條件。
根據《中華人民共和國行政處罰法》的規定,省住房城鄉建設廳于2020年1月20日向中鐵十四局三公司發出《行政處罰事先告知書》(魯建罰告字〔2020〕9號),中鐵十四局三公司于2020年1月21日簽收后當即放棄提出陳述、申辯,自愿接受處罰。
省住房城鄉建設廳表示,根據《建筑施工企業安全生產許可證管理規定》(建設部令第128號)第二十二條、第二十三條規定,決定對中鐵十四局三公司處以暫扣《安全生產許可證》(魯JZ安許證字〔2014〕181154)30日的行政處罰。
魯網記者查詢獲悉,去年10月,江蘇省住房和城鄉建設廳官網發布《關于中鐵十四局集團有限公司的事故通報》,禁止中鐵十四局在江蘇承攬新的工程。
上述《通報》內容顯示,2019年10月7日下午16時35分左右(國慶停工期間),由中鐵十四局集團有限公司施工總承包,杭州天恒投資建設管理有限公司監理的南京市建鄴區揚子江大道快速化改造工程二標段工程工地,地質勘察單位南京市彩寧地質勘察工程隊在揚子江大道快速化改造二標段進行鉆機轉場時,由于吊帶斷裂使得鉆機上一根鉆桿砸到1名鉆探作業人員(男、51歲、云南臨滄人),致其頭部受傷。16時45分120到場后,經醫生搶救無效后宣布無生命體征?!锻▓蟆愤€稱,上述施工總承包單位的安全生產條件已降低,按照有關規定自今日起在江蘇省內不得承攬新的工程項目。
來源:山東省住房城鄉建設廳等
